【温馨提示】本教程只为演示操作过程,使用的软件为官方试用版,请大家购买官方正版后使用
山海鲸可视化目前支持glb和gltf格式的 3D 模型文件导入。
glb 格式更加紧凑,占用的文件空间较小。(推荐小场景)
gltf 文件通常更大,它可以包含更多的细节和功能。(推荐大场景)
【温馨提示】gltf 有缓存,如果希望第二次打开项目时加载速度快的话,应选择 gltf。
Cinema 4D 常用版本有 Cinema 4D R19 、Cinema 4D R20、 Cinema 4D R23,Cinema 4D R23/19/20 版本并不支持导出 glb/gltf 格式模型文件,Cinema 4D R23 版本更新后已经支持了 gltf /glb 格式的导入/导出。下面就以Cinema 4D R23**版本**来示例如何将模型导入到鲸孪生。

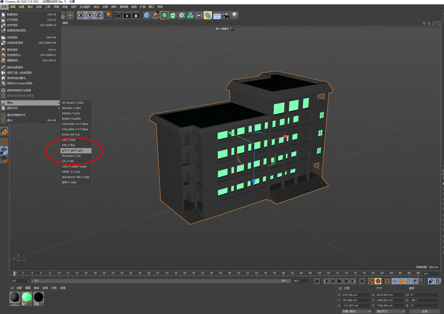
启动Cinema 4D R23软件,打开需要导入山海鲸软件中的模型。

将 Cinema 4D R23 模型保存为gltf或glb文件格式导出(这里我们先选择 glb)。


打开鲸孪生软件按“新建-3D 数字孪生-空白地面 3D 场景-创建项目”顺序创建一个新的项目,“双击”进入鲸孪生组件编辑界面,点击左侧功能菜单中的“模型”导入刚刚的模型。

可以看到该模型已经被添加到场景中了。