山海鲸可视化目前支持glb和gltf格式的 3D 模型文件导入。
glb 格式更加紧凑,占用的文件空间较小(推荐小场景)。
gltf文件通常更大,它可以包含更多的细节和功能(推荐大场景)。
【温馨提示】gltf有缓存,如果希望第二次打开项目时加载速度快的话,应选择 gltf。
Blender 常用版本有3.0、3.3、3.6和4.0,Blender原生就可以支持导出 glb 和 gltf 格式文件。这是官方下载地址:下载 Blender

下面以Blender**3.6 版本**为例,为大家介绍如何将 3D 模型导入到鲸孪生中。
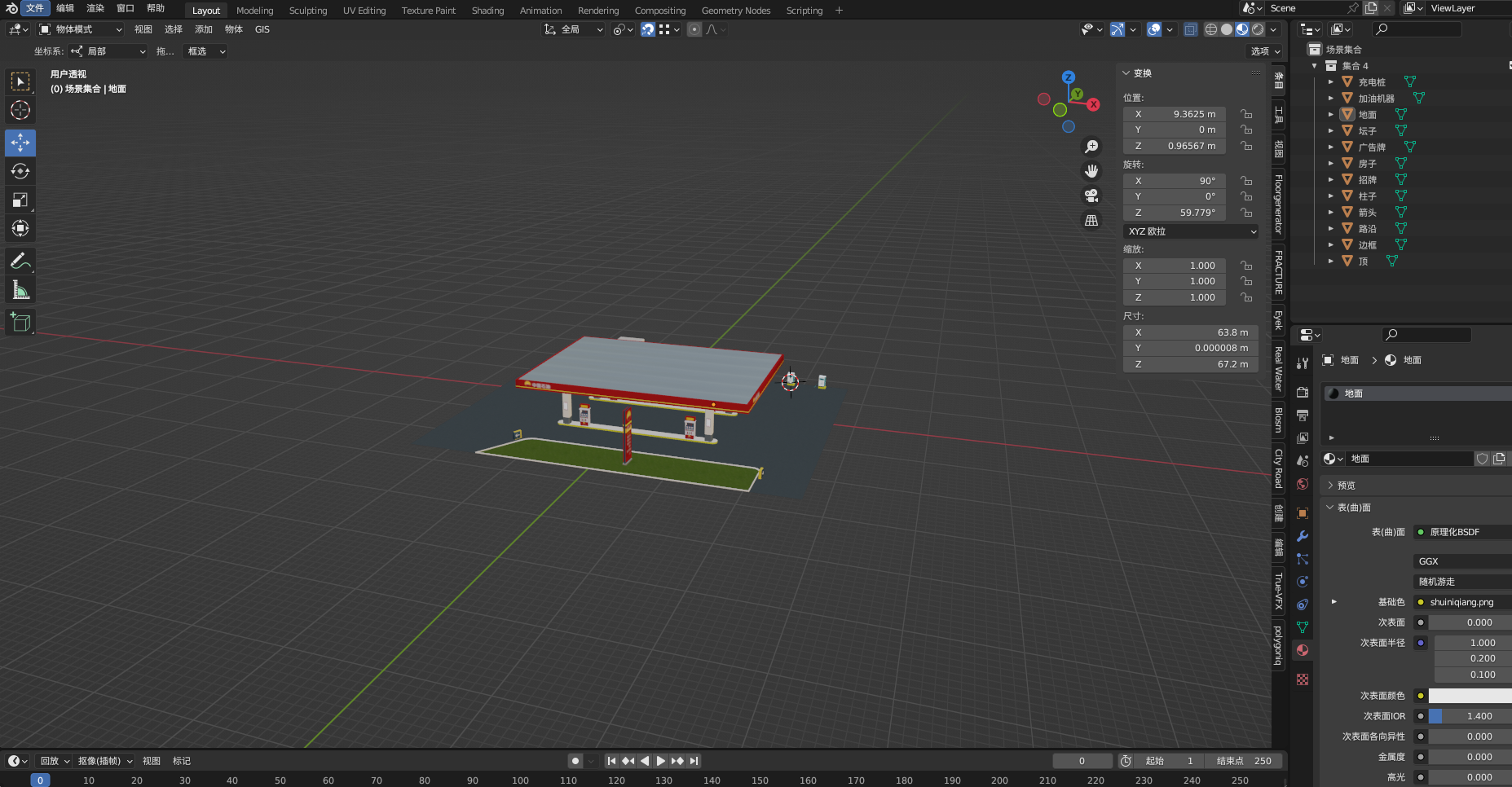
启动 Blender3.6 版本软件,打开需要导入至山海鲸中的模型文件。

打开“文件”菜单,然后点击“导出”,将 Blender 模型保存为 gltf 或者 glb 格式文件(这里我们先选择 glb)。


在山海鲸中按“新建-3D 数字孪生-空白地面 3D 场景-创建项目”的顺序创建一个项目,然后双击该项目进入鲸孪生编辑模式。

点击左侧功能菜单中的“模型”,选择刚刚导出的模型文件,并点击“导入”。

此时,该模型已经被添加到场景中了。

在 Blender 中打开该模型文件。

将模型格式选择为“gltf**分离”,然后点击“导出 gltf2.0”**。

【温馨提示】导出 gltf 分离式时会出现三个文件:一个gltf 格式文件、一个bin 格式文件和一个打包出来的贴图文件夹(以便传输编辑修改)。

Blender 导出 glb 或者 gltf 的时候有一些格式是不支持的,山海鲸提供了一个独家的 Blender 插件,增强了 Blender 的导出功能,主要包含以下功能:
1)支持 UV 动画导出
2)支持视频材质导出
3)支持 blender 的集合的导出

按照以下步骤安装山海鲸 Blender 插件:
先打开山海鲸官网,点击下载页面,往下滚,点击下载:

下载后我们得到一个 zip 文件:

打开 Blender,点击菜单 编辑->偏好设置…

在弹窗的面板中,点击插件,在点击安装按钮:

选择刚刚下载的 zip 文件后,在输出框中输入山海鲸,然后勾选前面的复选框:

这样插件就安装完成了,关闭弹出窗口,我们再点击导出 glb/gltf 就可以看到山海鲸增加的功能选项了,大家可以根据自己的需要勾选不同的导出选项:
